1、主场运营方:
哈尔滨东贝展览展示有限公司
主场运营负责人:王威13836139927
报馆负责人:侯颖13644602232
室外展区负责人:刘林15244761681
2、报馆流程特装搭建线上报馆流程说明
报馆时间:2025年 4月15日至 5月 5日
(一) 网上申报
1.申报网址:登录搭建商报名管理系统:
( 1 )PC 端用户点击网址在线填报。
https://card.chtf.org.cn/cn/decorator-login.html
(2 )移动端用户扫描下方二维码填报。


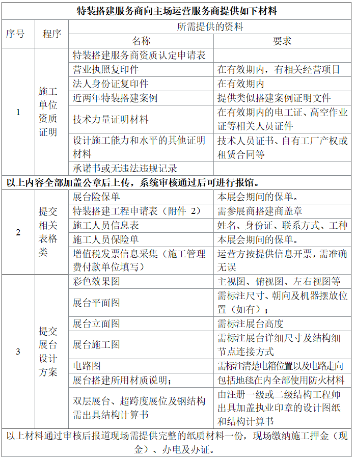
2.注册账号与申报:特装搭建服务商需填报资质申请通过后在“报馆管理”项目内提交以下资料:

3.通过审核后,在进场前缴纳施工管理费,于现场缴纳特装施工保证金等。
4.用电审核
现场出具展位确认书或展位交款凭证,经主场运营方确认施工管理费、保证金缴费成功后,派发用电审核单,凭用电审核单到服务台(室外展区到展棚服务台)现场计算并缴纳用电费用,完毕后领取电费缴费凭证。
6.特装搭建揭示水牌
布展过程中,需在特种展位施工区域内醒目位置竖立特装 搭建揭示牌,(揭示水牌展示内容包括:参展单位联系人、电话;施工单位联系人、电话;搭建完成效果图两张,角度任选,揭示水牌由施工单位自行制作,便于组委会人员监管过程中随时了解各展位搭建信息)。
(二)进馆
持用电缴费凭证和特装搭建揭示水牌可入馆施工搭建。
注:施工人员入馆时要求统一佩戴安全帽,着工装,佩戴施工人员证件。
(三)退还特装保证金
撤展结束后,会展中心管理人员需审查搭建商在搭建及撤展过程中是否有违规行为。如无违规行为,可持带有审查人员签字的缴费收据,到一站式办公区主场运营窗口办理退费申请(会后30天内保证金退还);如存在违规行为,从特装保证金中扣除违规费用后退款。
(四)要求
1.组委会、展馆及主场运营方会在搭建前和搭建期间组织所有搭建商和特装参展单位召开搭建和消防安全方面的专题会议,所有搭建商负责人必须按通知时间参加。
2.搭建期间参展商和搭建服务商必须遵守特装搭建管理办法的相关规定,禁止出现违规行为,主场运营方随时现场巡查和监督,发现违规行为立即下达整改通知,并视情节轻重予以处罚。